From Handwiki This article has multiple issues. Please help improve it or discuss these issues on the talk page. (Learn how and when to remove these template messages)
(Learn how and when to remove this template message)
|

| Part of a series on |
| Christian mysticism |
|---|
![]() |
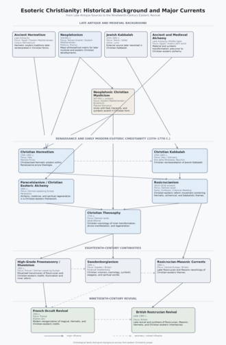
Esoteric Christianity is a mystical approach to Christianity which features "secret traditions" that require an initiation to learn or understand.[1][2] The term esoteric was coined in the 17th century and derives from the Greek ἐσωτερικός (esōterikos, "inner"). It stands in contrast to exoteric (ἐξωτερικός, exōterikos, "outer" or "public"), a distinction already noted by Aristotle, who referred to ἐξωτερικοὶ λόγοι ("exoteric discourses") intended for a general audience.[3][4] Esoteric teachings were often transmitted orally to a small inner circle of initiates rather than through written publications, a pattern consistent with other religious "secret traditions".
Scholars note that esoteric Christian movements often emphasize alternative interpretations of Christian theology that differ from established orthodoxy. These currents frequently draw upon the canonical gospels, apocalyptic writings, and certain New Testament apocrypha as sources of hidden or symbolic meaning.[5] Some traditions also refer to the disciplina arcani, a concept describing secret teachings or liturgical practices transmitted in the early Church, although mainstream scholarship generally understands it as limited to liturgical secrecy rather than esoteric doctrine.[6][7]
Scholars debate the relationship between esoteric Christianity and Gnosticism. While some see Gnostic movements as among the earliest expressions of esoteric Christian thought, others argue that esoteric Christianity developed distinctively through Alexandrian theology, medieval mysticism, and later currents such as Rosicrucianism and Theosophy.[8][9][7]
There are also esoteric Christian Societies such as the Societas Rosicruciana in Anglia.[10]
Some modern scholars believe that in the early stages of proto-orthodox Christianity, a nucleus of oral teachings were inherited from Palestinian and Hellenistic Judaism.[7] In the 4th century, it was believed to form the basis of a secret oral tradition which came to be called disciplina arcani.[7] Mainstream theologians, however, believe that it contained only liturgical details and certain other traditions which remain a part of some branches of mainstream Christianity.[7][11][12] Important influences on esoteric Christianity are the Christian theologians Clement of Alexandria and Origen, the leading figures of the Catechetical School of Alexandria.[13][need quotation to verify]
A denomination of esoteric Christianity is The Christian Community.[14] It focuses on the experiential aspect of sacraments, with the Eucharist serving as "the Rite of the Consecration of Man".[14]
Scholar Jan Shipps describes the Church of Jesus Christ of Latter-day Saints as having esoteric elements.[15]
Influenced by the Platonic doctrine of metempsychosis, reincarnation of the soul was accepted by most Gnostic Christian sects such as Valentinianism and the Basilidians, but denied by the proto-orthodox one. While hypothetically considering a complex multiple-world transmigration scheme in De Principiis, Origen denies reincarnation in his work Against Celsus and elsewhere.[16][17]
Despite this apparent contradiction, most modern esoteric Christian movements refer to Origen's writings (along with other Church Fathers and biblical passages) to validate these ideas as part of the esoteric Christian tradition outside of the Gnostic schools, who were later considered heretical in the 3rd century.[18]
![]() |
Categories: [Christian mysticism] [Western esotericism]