Theory Of Constraints

From Scholarpedia


The Theory of Constraints is the name given to a series of decision making techniques first created by Dr. Eliyahu M. Goldratt beginning around 1980 and later applied and augmented by a number of others. The Theory of Constraints has been applied to production planning, production control, project management, supply chain management, accounting and performance measurement, and other areas of business as well as such not-for-profit facilities as hospitals and military depots. It has also been applied to decision making in educational settings. Dr. Goldratt holds a Ph. D. in physics; he has often stated that in developing the Theory of Constraints he is applying the techniques of the hard sciences, such as cause-and-effect analysis, to soft sciences such as business management.

The Theory of Constraints states that constraints determine the performance of a system. A constraint is anything that prevents a system from achieving a higher performance relative to its goal. A system is any collection of interconnected parts sharing a common goal. The Theory of Constraints was first applied to business systems. Dr. Goldratt defines the goal of a for-profit business as to make more money now and in the future. This definition is in keeping with the traditional definition of the goal of a business which is to maximize the owners’ or stockholders’ wealth. Constraints may be resource constraints such as a person or department that cannot keep up with market demand. If this department could produce more, more would be sold and the firm would make more money. If all departments can keep up with market demand then a market constraint exists. If more could be sold, the capacity exists to produce it and the firm would make more money. There are also policy constraints and dummy constraints. A policy constraint is a management decision or business culture that limits the system. For example, in the landmark book, The Goal, the plant highlighted in Goldratt’s novel had a resource constraint. At first, this resource was shut down during lunch breaks and shift changes, losing four to five hours per day across three shifts. This policy was a constraint. By working the resource truly all the time the Throughput of the plant was increased. A dummy constraint is a resource constraint that is easily broken. For example, in The Goal, the constraint resource was down occasionally awaiting the setup crew, making the setup crew a constraint. This is a dummy constraint because the cost of a setup crew is very small compared to the thousands of dollars per hour lost when the constraint was idle. A dedicated setup crew was applied to the resource constraint, breaking this dummy constraint.

The Seven Focusing Steps

Goldratt suggested five focusing steps for managing resource and market constraints. Later others suggested that this be expanded to seven steps for more completeness by adding two steps at the front. Presented below is the seven step version followed by an example of its application. The seven focusing steps are: 1. Decide on the goal of the system. 2. Determine the system’s performance measures. 3. Identify the system’s constraint(s). 4. Decide how to Exploit the system’s constraint(s). 5. Subordinate everything else to the decision taken in step 4. 6. Elevate the system’s constraint(s). 7. If in a previous step the constraint is broken, go back to step 3. Do not let Inertia cause a system constraint.

Two points should be made before going through an example. First, the focusing steps form a basis for continuous improvement. There is always a constraint. The implication of no constraint would be infinite performance for the system (infinite profit in the case of a business). The steps may cause constraint after constraint to be broken; a new constraint emerges but the system performs at a higher level. Second, the Exploit step should always precede the Elevate step. When people find that a resource constraint exists, there is a natural tendency to want to get more of the resource. But one should get the maximum performance from the existing resource before getting more of the constraint resource (which is what elevate means).

Product Mix Optimization and Profit Maximization

Figure 1 presents a simple company making three products labeled F, G, and H. F sells for $60 per unit, G for $75 per unit, and H for $ 90 per unit. The goal of this firm is to make as much money as possible given its four resources A, B, C, and D, which are each available 50 hours per week each. The performance measure in this instance is weekly profit. Step 3, identifying the constraint, can be performed by multiplying weekly demand for each item (90 for F, 80 for G, and 70 for H) by the time required at each resource. These times are shown in boxes in Figure 1. Worker D takes 10 minutes to produce an F, 15 minutes to produce a G, and so on. [[Image:TOC_Fig1.png|thumb|200px|right|label|A simple three-product company]] On the right of Figure 2 are two tables. The top table reflects the time per part for each worker and the weekly demand per part. The bottom table represents the results of multiplying the weekly demand by the time per part for each worker and adding them up to obtain weekly capacity required by worker to make the entire weekly demand. To make all the demand requires 1950 minutes from worker A, 2500 from worker B, 4750 from worker C, and 3150 from worker D. Because each worker is available 50 hours per week, there are 3000 minutes available for each worker. From this one can see that worker C is the constraint. It would require 1750 minutes more each week from worker C to make the entire weekly demand. The next questions are what is the best product mix and what profit can be made from that mix. These questions must be answered to properly exploit the constraint. The Theory of Constraints uses a decision variable called Throughput per Constraint Minute (T/Cm). Throughput for a unit of product is defined as Selling Price minus Totally Variable Cost (which in this example is equal to the cost of raw materials). The selling prices for F, G, and H are given in the previous paragraph. The raw material costs are given in the circles at the bottom of Figure 1. At the top left of Figure 2, the raw material cost is subtracted from the selling price and the result is divided by the time per unit on constraint resource C. This gives Throughput per constraint minute values of $3 per minute on F, $2 per minute on G, and $3.5 per minute on H. These values mean that when the constraint C is producing F it is earning $3 each minute; it is earning $2 per minute producing G, and $3.5 per minute producing H. To maximize weekly profit, this firm should make all the demand for H and F (which requires 2750 minutes) and as many Gs as it can with the remaining time. This turns out to be 10 units as there are 250 minutes available to produce G and it takes 25 minutes on constraint C to produce a unit of G. At the bottom of Figure 2, weekly profit is calculated by multiplying the product mix by the throughput per unit and adding the results. This yields a total Throughput for the week of $9,450. Since weekly Operating Expense (excluding raw material cost) is $8,000, the firm will make $1,450 per week in profit. This solution differs from what traditional managers would likely prefer, which is to push product G harder than product F since it sells for more and has a higher margin when material cost is considered.

Figure 1: Determining the weekly profit

It should be noted that a market constraint exists for products F and H. If more of these could be sold, the facility would make more F or H, would make fewer or no G, and would make more money.

Production Planning and Control, drum-buffer-rope

Now that firm FGH knows what to make its next task is to decide on a production plan and how to control that plan. The production planning and control technique used within the Theory of Constraints is called drum-buffer-rope. The terminology comes from the fact that the constraint (department C in this case) acts like a drum beating out a pace for the rest of the plant to follow. The buffer means that material is scheduled to arrive at department C a bit ahead of actual need so that department C is never starved of work. (There are actually four kinds of buffer as will be explained later.) Finally, the rope is a signaling mechanism from the buffer back to material release having material released to the shop at precisely the rate of 90 F, 10 G, and 70 H each week. This is the proper product mix to exploit the resource constraint. To release any slower would fail to meet market demand and lose profit. To release any faster would lead to a steady buildup of costly and unneeded inventory at Department C.

In a plant that is measured on worker efficiency, Worker A would lobby to have material released at a rate to keep himself busy all the time, but this would result in premature release to the shop. For this reason, the entire shop needs to understand that in running under the Theory of Constraints only the constraint needs to work all the time. The other workers will have no production work at times. They might use this time to cross-train on other jobs, do simple maintenance on their equipment, perform quality checks, or do other useful tasks but they should not produce ahead of the drum schedule. Releasing material to the shop at precisely the drum’s pace forces the other resources to be subordinated to the resource constraint. Resource constraint C could be elevated if another worker C could be hired, giving worker C an effective capacity of 6,000 minutes. In this case the constraint would move to worker D, who requires 3150 minutes and has only 3,000 minutes available. The new product mix and weekly profit would need to be found and a new drum schedule developed, this time using worker D rather than worker C. The non-constraints would need to understand that now they need to subordinate to D’s pace rather than C’s pace. If, for example, material was released to the shop at C’s new pace, this inertia of continuing to act as though C were still the constraint, would cause a buildup of unneeded and expensive inventory at worker D.

Now let’s return to the original Figure 1 in which worker C Is the constraint. Production control is carried out via Buffer Management. A buffer manager is responsible for checking on the status of the material buffer at department C. Suppose that because of experience with previous outages at departments A and B, the firm has decided on a three hour material buffer at department C. This means that work will be released to department A three hours before it is scheduled to be processed at department C. Since total production time at A and B for any part is at most 20 minutes, the three hour limit is doable (if machines don’t break down during service but have preventive maintenance off line outside of the normal 50 hour work week). There are three regions of the buffer at department C. These regions are often called green, yellow, and red. In this case each region is one hour long. It is expected that the red region, work to be done in the next hour, would have all required material in place. The yellow region, work that will be done between one and two hours from the present, will have most of its work present. The green region, work that will be done between two and three hours from now, may have some work already in the buffer but will be missing at least some of the work because it would have just been released to worker A. Material that is due in the buffer but is missing is called a buffer hole. Buffer holes are expected in the green region and are to some extent acceptable in the yellow region, but should not occur in the red region. The job of the buffer manager is to check on the status of the buffer frequently and note the existence of holes. If there are holes in the red region of the buffer the buffer manager will immediately expedite the work into the buffer. If there are holes in the yellow region the buffer manager will locate the material and determine that it will be processed soon. In both cases, the buffer manager will note the cause of material being delayed coming into the buffer and the most frequent of these causes will be high on the list of things to correct; buffer management thus helps to drive continuous improvement.

Assembly, Shipping, and Space Buffers

Figure 3 is a simple facility created to illustrate the remaining buffers in drum-buffer-rope. This is a simple line running EDCBA with C as the constraint and a short feeder line F, where F is a non-constraint. As previously stated, in this situation station C, the constraint, acts as a drum for the shop. The pace of station C interacts with material release via the rope marked Rope 2 in Figure 3. The drum pulls in new material at the rate it processes existing material. The drum schedule completes the Exploit step of the focusing steps. Immediately upstream of the constraint is a time buffer which is designed to hold work until it is needed at the constraint. If there are unforeseen delays in the upstream stations (D and E), the constraint has material to work on while the problem is fixed; it avoids starvation from lack of work. When the non-constraint station experiencing a problem is fixed, the non-constraints, which are faster than the constraint, will work to restore the time buffer to its ideal size. The ability to refill the buffer is known as protective capacity. Without this protective capacity, the constraint would eventually use up the time buffer and would be starved of work any time worker D or E experienced a problem.

Figure 2: The four kinds of Theory of Constraints buffers

Immediately downstream of the constraint is a space buffer. This buffer is literally empty space to store product emerging from the constraint. If there are unforeseen delays at downstream stations (A and B) the space buffer provides an area to store material recently processed by the constraint so the constraint is not blocked (forced to shut down) due to lack of space to store work it has completed. When the problem at worker A or B is fixed, these workers have protective capacity that they use to remove the material stored in the space buffer and restore it to its ideal condition of being empty. The shipping buffer is located on the shipping dock. Its job is to pull material from the constraint to shipping (using Rope 1 in this case) with arrival scheduled some amount of time ahead of the ship time so that shipping schedules are provided a degree of protection. The buffer manager would also monitor the shipping buffer and expedite work if necessary to avoid late shipment of work. The fourth buffer is the assembly buffer which is located immediately downstream of F. The assembly buffer maintains a small stock of non-constraint parts which will be assembled at B with constraint parts just leaving C. The assembly buffer maintains a schedule tied to the drum but slightly ahead of the drum so that constraint parts need not wait at B for matching parts to arrive. In a small shop, scheduling of these buffers and pulling material through the system with the ropes can be done manually. Software is available to perform these tasks in larger shops.

Scheduling material release via the ropes (information systems) completes the Subordinate step of the five focusing steps. Non-constraints are forced to work at the constraint’s pace because that is all the work that is released to the shop. It should also be noted that drum-buffer-rope is a pull system, with all material released to the shop being due in some buffer and being pulled to the buffer via the rope mechanism. Simplified drum-buffer-rope

Eli Schragenheim has developed a drum-buffer-rope system called simplified drum-buffer-rope (SDBR) which uses only one buffer, the shipping buffer. This approach works because the shipping schedule is tied to the capabilities of the constraint and if a true resource constraint exists, material will naturally collect upstream of it forming a de facto time buffer. SDBR is explained in detail in Schragenheim, Dettmer, Patterson Supply Chain Management at Warp Speed.

Project management –critical chain

Project management is used to plan and control the construction of large, unique items such as roads, bridges, buildings, and computer software. The most popular method of project planning and control since the 1950s has been the Critical Path Method (CPM). In CPM managed projects, the project is divided into distinct tasks which must be performed in some sequence to complete the project. Figure 4a shows a very simple project consisting of six tasks: A (which is estimated to take 16 days), B (18), C (12), D (10), E (8), and F (20). You may have noticed that there is a color associated with each box. For the moment, ignore the colors. The arrows on the diagram are precedence arrows. The activity at the tail of the arrow must be completed before the activity at the tip of the arrow may be started. This type of CPM diagram is known as an activity-on-node diagram because time passes at the nodes but the arrows are traversed in 0 time. In this network, activity A must be completed before either activity B or activity C can start, and so on.

Figure 3: A simple project network

Without getting into the mechanics of CPM it will simply be noted that there are two paths through the network. Path ABDF is estimated to require 16 +18+10+20 days or 64 days. Path ACEF is estimated to require 16 +12+ 8+ 20 days or 56 days. The longer path is called the critical path and will be managed more closely than the shorter path in an effort to bring the project in on schedule. CPM time estimates have time buffers built into each estimate. Very likely, when each of the six activity times was estimated a time was estimated allowing for no unforeseen delays and then this time was doubled to allow for inevitable unforeseen delays. (Which Goldratt calls Murphy, after Murphy’s Law that if anything can go wrong it will.) Despite building buffers into time estimates CPM managed projects have a poor record of being completed on time. Part of the reason for this is that although there are 32 days of buffer built into the project at the start, activities tend to start when they were originally scheduled to start even if the previous activity finished early. This is because the resource which must perform the activity is scheduled to start on a particular day and is likely not available earlier due to other commitments. Thus activity F, which is scheduled to start on day 44 probably won’t start before day 44 even if all other activities are finished ahead of schedule. This situation means that on day 44 there are only 10 days of buffer left and if Murphy strikes for longer than 10 days, the project will be late.

There are other reasons why CPM buffering is ineffective – the student syndrome and Parkinson’s law are two of several reasons. The student syndrome is the tendency to put off the start of an activity until the last minute. The person who is to carry out the activity knows that there is slack in the estimated time. He or she is probably multi-tasking and has other things to do. So he or she works on other things until it is truly time to get started. Then any delay causes the activity to be late. Parkinson’s Law states that work expands to fill the time available. Even if the worker is not multi-tasking and starts the activity on time, he or she does not wish to finish early. To finish early would mean standing around with nothing to do, which might make one look expendable. So the worker will work at a deliberate pace with the idea of delivering just on time. Again, any unexpected delay occurring late in the activity will cause the activity to be delivered late. Thus the final activity may be lucky to be started on time, and is quite unlikely to be started early.

Now consider the colors appearing in the activity boxes in Figure 4. These activities represent resources that are required for the activity to be completed. Note that activities B and C both require the blue resource. This means that they both cannot start at time 16 as is implied in the two CPM paths. One must be done before the other. Thus the two chains of activities which do not involve a resource conflict are ABCEF which requires 74 days and ACBDF which requires 76 days. The Theory of Constraints calls these sequences chains because they jump from one path to another because of resource conflicts. Whether the Project Manager performs task B or task C first, he or she will need considerable luck and expediting to finish the project within the promised 64 days. CPM ignores resources; resource conflicts such as this are another reason that CPM-managed projects are often late. Of course in a project as simple as Figure 4 it is easy to spot the resource conflict and allow for it. However, in a large project diagram as would exist for a road, bridge, building, or software project, resource conflicts would be hard to spot. Critical chain software exists that can detect and allow for resource conflicts in large projects and thus develop project schedules that do not have resource conflicts. Some CPM software is also now capable of spotting and correcting for resource conflicts.

Figure 4: The Critical Chain solution with buffers

The big difference between CPM and critical chain is in their treatment of buffers. As previously stated, CPM builds buffers into each activity estimate. Critical chain uses activity estimates with no buffer in them and then places buffers at strategic locations in the project plan to protect the schedule. In Figure 4 this means that each of the six activity times would be one half as long as the corresponding CPM estimate as is shown in Figure 5. Chain ABCEF, the critical chain, is now 37 days long, and contains no buffer. The critical chain technique then places two buffers to protect the schedule called the project completion buffer and the convergence or feeding buffer. The project completion buffer is half the size of the critical chain and is added to the end of the project. In this case, the project completion buffer would be 18.5 days. The 37 days of critical chain and the 18.5 days of project completion buffer bring the total project estimate to 55.5 days, so the project would be promised to the customer on the 56th day. Note that compared to the CPM approach the critical chain approach promises the project 8 days earlier yet has a better chance of finishing on time because of the larger buffer at the end of the project.

The convergence or feeding buffer is placed wherever a non-critical path joins into the critical chain. In this example the only non-critical activity is activity D. Non-critical activities do not have to be started immediately. Project managers like to delay the start of non-critical activities so that resources and money are committed no earlier than necessary. But if a non-critical activity is delayed long enough, then an overrun on the activity (or path if there are sequential non-critical activities) will push back the start of a critical chain activity, thus delaying the project completion. To avoid this situation, a convergence or feeder buffer is placed between the non-critical path and the critical chain. The start of the non-critical path activities may be pushed back but not so they would impinge into the feeding buffer. This provides a buffer to absorb any overruns on the non-critical path so that the critical chain schedule is protected. In this instance activity D must be started such that if all goes well it will finish 2.5 days before activity F is scheduled to start. Any lateness less than 2.5 days in performing activity D will be absorbed by the feeder buffer and the start of the final activity will not be delayed. In general feeding buffers are ½ the length of the noncritical path they are buffering.

As this example has shown, critical chain managed projects are scheduled to be completed faster than comparable CPM managed projects yet have a much higher success rate of finishing on time because of the existence of buffers to protect the schedule. Part of the reason is that with no buffer built into time estimates, critical chain managed projects avoid the student syndrome and Parkinson’s Law. Shorter projects with higher on time completion rates has been the experience of many companies employing the critical chain approach. There are now at least three software companies offering critical chain software and consulting services.

Critical Chain Buffer Management

As was true with drum-buffer-rope, the critical chain control process relies on buffer management. The project completion buffer exists to protect against overages on the critical chain. There is no buffer built into critical chain time estimates, so if any critical chain activity is finished late the remaining critical chain activities will be delayed – pushing the projected completion of the final activity, activity F in Figure 4b, into the project completion buffer. What the project manager must do is to monitor the rate at which this consumption of buffer is occurring. What percentage of scheduled critical chain time remains? What percentage of the project completion buffer remains? If the critical chain is being completed faster than the project completion buffer is being consumed, the project is doing fine. If, on the other hand, the project completion buffer is being consumed faster than the critical chain is being completed, the project is running behind and expediting needs to be undertaken to get back on schedule.

Goldratt explains the basics of the Theory of Constraints approach to managing projects in his book Critical Chain.

Applications to Supply Chain

A supply chain is a linked group of firms that takes material from its raw material state, processes it into components and assemblies, and distributes it through warehouses and retail outlets. The central problem of a supply chain is that long lead times coupled with uncertain demand leads to frequent stockouts of some items and overstocks of other items. Goldratt lays out this problem, and its solution, as it applies to apparel supply chains in Chapter 2 of his book The Choice. Apparel retailers place orders for enough items to cover an entire season prior to the season based on rather long-term forecasts of sales. Some items turn out to be hot sellers. The retailers stock out of these items and lose a great amount of money in lost sales. Meanwhile the slow movers linger around taking up valuable display space and are eventually sold at substantial discounts at end-of-season clearance sales. The Theory of Constraints solution to this is to have the retailers stock only a small supply at the beginning of the season, holding a reserve at the manufacturer’s warehouse, and relying on short production lead time to react and make more of the hot items to cut down substantially on lost sales. Lead times are short because production occurs in small batches. Since there never were as many of the slow sellers made during the season the number of items that have to be sold through clearance sales also declines substantially. Schragenheim, Dettmer, and Patterson generalize this solution to all supply chains in Supply Chain Management at Warp Speed.

The Thinking Processes

The most widely applicable portion of what Goldratt developed for the Theory of Constraints are the TOC Thinking Processes. This is a set of five tools designed to 1) identify the core problem (Current Reality Tree), 2) define and break the conflict that underlies the core problem (Evaporating Cloud), 3) test the efficacy of the proposed solution (Future Reality Tree), and 4) implement the solution (Prerequisite Tree and Transition Tree).

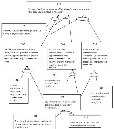
Conventional wisdom holds that one should not simply treat the symptoms of a problem; that unless one removes the underlying core or root problem, the symptoms will simply reappear. Yet few tools exist for identifying core problems. The current reality tree (CRT) is such a tool. A CRT is a set of entities linked by cause-and-effect arrows that identify causalities in a situation. Figure 6 is an example CRT that analyzes the problems of a typical steel mill, called the “tons per hour” CRT. It was created by Dr. Goldratt and has been used by him in introductory lectures on TOC. The figure is used with his permission. This discussion will cover how to read a CRT but not how to create one. At the base of the tons per hour CRT are two entities, numbered 500 and 510. Entity 500 asserts that “tons per hour” is the prime operational measurement in the steel industry. Entity 510 states that people behave consistent with the way they are measured. Both of these entities are presented as simple facts that exist in a steel mill environment. There are two arrows connecting 500 and 510 to 515. These are causal arrows – sufficient condition arrows. That is, if the entity at the tail of the arrow exists, then the entity at the tip of the arrow must exist. In Figure 6 these two arrows are connected by an oval; the oval is an “and” connector indicating that both the underlying entities must exist for the effect to exist. In this case 515 says that departments act to maximize their “tons per hour”. It is hard to argue with this logic.

Figure 5: Goldratt’s 'tons per hour' Current Reality Tree

Entity 520 says some items require less time per ton than others. Entity 520 taken with entity 515 says that departments tend to produce fast items at the expense of slow ones. Entity 525 says that non-production results in zero tons per hour. 525 and 515 give 545 which says that departments will tend to make a long run of what they are making, even though they are making to forecast rather than to firm orders. Entity 530 says a setup (during which there is no production) reduces output. 515 and 530 yield 550 which says, like 545, that departments tend to make long runs even though they are making to forecasts and ignoring firm orders for lighter products. All of this leads to 570, the implications of which is that steel mills tend to have excess inventories of items that have high “tons per hour” values and tend to be out of stock of items with low “tons per hour” measures. This is a chronic problem in steel mills, one that mills have spent much effort to solve the symptoms. The “tons per hour” CRT shows that as long as “tons per hour” remains the prime measure for a steel mill, this problem will not go away. Very often a CRT of a business will show that the core or root problem that is causing much dysfunctional behavior is the way people’s performance is measured. This illustrates the power of the CRT to reveal policy constraints.

“Tons per hour” is an example of an efficiency measure. Efficiency measures are very prevalent throughout business because managers want to know that employees are giving an honest effort. Figure 6 is an evaporating cloud showing the dilemma managers face in trying to replace efficiency measures. An evaporating cloud has a standard format. Entity A is the objective one is trying to attain. Entities B and C are requirements or needs (necessary conditions) that must both be met in order to attain objective A. Entities D and D’ and prerequisites or wants such that entity D is needed to attain B while entity D’ is needed to attain C. The problem is that entities D and D’ are in conflict.

Figure 6: Goldratt’s Evaporating Cloud of the inherent conflict in operations

In Figure 7 the objective A is to “be a good manager”. In order to do this it is necessary to B “constantly fight to reduce waste” and C “constantly fight to increase flow”. In order to attain B it is necessary to D “use efficiencies as the prime measurement”. In order to attain C it is necessary to “don’t use efficiencies as a prime measurement” (as the “tons per hour” CRT has demonstrated). But D and D’ are mutually exclusive so the manager has a dilemma. Evaporating clouds always have the basic A, B, C, D, D’ skeleton with D and D’ being in conflict.

Underlying each arrow in the Evaporating Cloud is at least one assumption. If one can show that such an assumption is false, or can take an action to break the assumption, the entity at the tail of the arrow is shown no longer to be a necessary condition and the cloud is broken – the conflict evaporates. In Figure 7 an assumption underlying the BD arrow is that “a resource standing idle is a major waste”. Is this assumption true? Certainly it seems so. But from a Theory of Constraints perspective, only a resource constraint needs to work 24/7. Nonconstraints need only to work long enough to properly feed the (market or resource) constraint. To work more would merely created unneeded and expensive inventory. Thus from a TOC perspective most resources must stand idle some of the time. Assumption BD is false. At nonconstraints an efficiency measure is counterproductive. The issue of what to use to replace an efficiency measure will be discussed in the section on Performance Measures.

The Future Reality Tree, Prerequisite Tree, and Transition Tree will not be illustrated in this article. To form a Future Reality Tree one would take Figure 6 and change the performance measure from “tons per hour” to something else, such as adhering strictly to the drum schedule. One would then trace the consequences of this change up the tree, looking for both positive and negative effects. If substantial negative effects exist, the solution will need to be tweaked. The Prerequisite Tree and Transition Tree would lay out a plan for making whatever change has been decided on.

An extensive discussion of the Thinking Processes can be found in Lisa Sheinkopf’s Thinking for a Change. The Thinking Processes have been used by many organizations to break policy constraints. The Thinking Processes are being taught to school children by the TOC for Education organization. One thing TOC for Education has found is that when recalcitrant children learn how to build trees, they often modify their behavior. For the first time they understand the consequences of their actions. The Thinking Processes also have been used in prisons. One prison found that having prisoners attend an extensive course in the Thinking Processes led to a substantial reduction in recidivism. Discussion of TOC in education and prisons can be found in Cox and Schleier (eds) The Theory of Constraints Handbook.

Performance Measurement

Conventional performance measures for a for-profit business are net profit and return on investment. However, it is difficult to gauge directly the impact a manager’s decision may have on these measures. The Theory of Constraint introduces three operational measures on which the impact of decisions is easier to predict. The measures and their definitions are: Throughput – All the money a company earns through sales. Inventory – All the money a company has invested in things it intends to sell. Operating Expense – All the money a company spends turning inventory into throughput. Then Net profit = Throughput – Operating Expense

And, provided one includes all firm assets in Inventory

Return on Investment = (Throughput – Operating Expense)/Inventory Thus a manager would like to see Throughput increase, Inventory decrease, and Operating Expense decrease. For convenience these three measures are usually called T, I, and OE. A manager can determine the effect of decisions on T, I, and OE and this can clarify some decisions. For example, consider a decision to spend effort to reduce direct labor at a non-constraint station. Traditional accounting measures might indicate that this effort is a good investment. Cost per part would decrease, perhaps by a lot if overhead is allocated by the amount of direct labor in a part. However, unless a worker is laid off or overtime is reduced, there is no impact on OE and the decision to spend money to make the nonconstraint faster is a poor one. As Goldratt has said “An hour saved at a non-constraint is a mirage”.

Some clarifications should be made on these terms. Investment income or other moneys in a firm’s revenues which are not sales are included in T. The definition of T is worded as it is to remind everyone that output does not earn the firm money until it is sold. Inventory is carried at the amount the vendor was paid for it, even as it passes through the shop and has work done on it. There is no value added to the inventory until the item is sold. By doing this, a firm does not profit from building inventory that is not being sold, as happens under traditional accounting. Of course, for reporting profit for tax purposes this “value added” to unsold inventory has to be included so the firm needs two sets of books, Theory of Constraints based accounting for making decisions and traditional accounting for paying taxes. This might seem to be a disadvantage to using TOC. But if Throughput Accounting leads to better decision making it is actually an advantage.

In the Thinking Processes section it was asserted that efficiency as a performance measure for non-constraints leads to dysfunctional behaviors which increase unneeded inventory. One might wonder what performance measures TOC uses instead. To understand the TOC measures one must recall that the drum schedule gives a schedule of when items will be processed by the constraint (or are needed at the shipping point) and hence when they are needed in a buffer. By tying the rope one can determine when material should even be on the floor. There are two TOC operational measures, one to measure things that are done too early relative to the drum schedule and one to measure things that are done too late. The measure of things done too early is called Inventory Dollar Days (IDD). A dollar day is one dollar held for one day. IDDs are incurred by material release personnel if material is released to the shop before the drum schedule calls for it and by operating personnel if they take actions on this material that is not yet needed. The number of IDDs incurred is computed by multiplying the value of the inventory involved by the number of days the material is early. IDDs can be avoided entirely simply by not releasing material early or working on it early. IDD is an important measure to discourage non-constraint workers, who are used to staying busy from being measured by efficiency, to stop having inventory released early simply to give them something to do. The IDD penalty is reduced as time passes and the earliness of the item diminishes.

The measure of things that are done too late is Throughput Dollar Days or TDD. Material is expected to reach the appropriate buffer by the buffer’s midpoint – midway through the yellow region of the buffer. If a work station is holding material that should be in the buffer and this “buffer hole” is past the midpoint the station will incur a TDD penalty. The penalty is based on the number of days late multiplied by the value of the shipment that is endangered by the lateness. The late part may be an inexpensive component but if missing the component is threatening the shipment of an expensive assembly, TDD is based on the value of the entire assembly. It may not be possible to entirely avoid a TDD penalty. The component may be delayed at a prior workstation and delivered late to a particular station. However, this station can minimize the penalty by immediately processing the component and passing it on, which is why the TDD penalty exists.

Strategy and Tactics Tree

The TOC Thinking Process is useful for finding and eliminating policy constraints. For larger initiatives, such as creating a new product line or moving into a new market segment there is the Strategy and Tactics Tree. This tree is explained by Goldratt in an article (with his son Rami and Eli Abramov) called “Strategy and Tactics” which may be found online by searching for Strategy and Tactics Tree. In setting strategy one sets very high level objectives. Tactics express how this strategy is to be achieved. Thus for any strategy entity there is a corresponding tactic entity. Every entry on the strategy and tactics tree consists of five parts: Necessary Assumption, Strategy (Objective), Parallel Assumption, Tactic (Action) and Sufficiency Assumption. Each entry with these five parts is tied together with other such entries to form the tree. The aforementioned article discusses how to construct the Strategy and Tactics Tree.

Difficulties in the Theory of Constraints

The primary difficulty that TOC poses to a manager wishing to implement it is that TOC is a complete paradigm shift from traditional operations management. First, the schedule must be done in an entirely new way, drum-buffer-rope, which requires some workstations to be idle at times. Second, the control mechanism within the shop must be changed from individual due dates at work stations to buffer management. Third, performance measures must be changed from efficiency-based measures to throughput dollar days and inventory dollar days. Finally, there must be a tremendous amount of education throughout the entire organization so that everyone understands the nature of this wholesale change and why it is necessary. A number of managers have tried to convince their compatriots to buy into TOC after reading The Goal and have failed. Sometimes even an initial success isn’t enough. There have been plants which have succeeded to adopt Theory of Constraints with very good bottom line results only to see the plant manager promoted and replaced by one who isn’t familiar with TOC and goes back to the old way of doing things.

Because of the comprehensiveness of the needed change, smaller organizations have had more success in adopting TOC than have larger ones. Nevertheless, large organizations have adopted TOC. For example, the United States military is using both drum-buffer-rope and critical chain to manage aircraft overhauls at several aircraft depots. (But in spite of remarkable success in this one area there is no initiative to adopt TOC by the entire military.)

Theory of Constraints International Certification Organization

The Theory of Constraints International Certification Organization (TOCICO) offers education and certification in six areas of TOC: TOC Operations Management, TOC Distribution Management, TOC Finance and Measures, TOC Thinking Process, TOC Holistic Strategy, and TOC Project Management. TOCICO also maintains the TOC Dictionary, which is available online and may be found by searching for that title. TOCICO also holds annual meetings in various locations around the globe where people can share successes and problems with implementing various aspects of the theory.

The Theory of Constraints Handbook

For people wanting detailed information on the Theory of Constraints or a particular aspect of it, an outstanding source is in final publication stages and will be available in the summer of 2010. Called The Constraints Management Handbook, edited by Jim Cox and John Schleier, the book consists of 38 chapters written by 43 TOC experts, including a chapter by Goldratt himself and chapters by many of Goldratt’s closest colleagues. Each expert is writing on his or her area of specialization within TOC. The book contains sections on drum-buffer-rope, critical chain, and the thinking processes, among other topics, with each section leading off with a literature review written by an academic TOC expert, followed by detailed chapters on the working of the technique written by leading practitioners or consultants. The book will be available in its entirety or each chapter may be purchased separately.

Summary


The Theory of Constraints is perhaps the most advanced operations management philosophy in existence. Its usefulness has been widely proven. It has been used in conjunction with Lean and Total Quality Management and may help to focus these initiatives on the organization’s constraints to increase their impact. Below is a reading list for those who wish further information.

Further Reading

Cox, J. F., III and John G. Schleier, Jr., The Theory of Constraints Handbook, New York, McGraw-Hill, 2010 (forthcoming). Goldratt, E. M. and J. Cox, The Goal, Great Barrington, MA, The North River Press, 1984. Goldratt, E. M., Critical Chain, Great Barrington, MA, The North River Press, 1995. Goldratt, E. M., The Choice, Great Barrington, MA, The North River Press, 2008. Goldratt, E., R. Goldratt, and E. Abramov “Strategy and Tactics”, http://www.vancouver.wsu.edu/fac/holt/em534/Goldratt/Strategic-Tactic.html Schragenheim, E., H. W. Dettmer and J.W. Patterson, Supply Chain Management at Warp Speed, Boca Raton, CRC Press, 2009. Sheinkopf, L. J.,Thinking for a Change,Boca Raton, FL, The St. Lucie Press, 1999.


Categories: [Operations Management]


Download as ZWI file | Last modified: 12/24/2021 09:48:37 | 7 views
☰ Source: http://www.scholarpedia.org/article/Theory_of_Constraints | License: CC BY-SA 3.0

ZWI signed:
  Encycloreader by the Knowledge Standards Foundation (KSF) ✓[what is this?]