Remote Synchronization

From Scholarpedia

Remote synchronization identifies a range of phenomena by virtue of which two or more nodes in a dynamical network (e.g., an ensemble of coupled oscillators) synchronize even in the absence of direct link among them, and not trivially via chains of other synchronized stations. At its simplest, remote synchronization manifests as two nodes becoming synchronized, according to a given measure and threshold, even though they are not directly wired in a structural sense: their sustained entrainment is supported by one or more other nodes, often referred to as relay nodes, or even by an entire network, which however remain unsynchronized. Their role is akin to a courier relaying a message without being able to understand it. More generally, remote synchronization may involve two nodes becoming more intensely synchronized compared to the relay nodes, and this may lead to the emergence of complex patterns, as also found for phenomena such as cluster synchronization.

In its diverse forms, remote synchronization is of interest mainly for the following reasons:

Contents

[edit] Remote synchronization in networks of inhomogeneous oscillators

Figure 1: Star network with $N=5$ leaves bidirectionally coupled to a mismatched central hub "H".

Remote synchronization was initially observed, both numerically and experimentally, by Bergner et al. (2012) in a star network of Stuart-Landau oscillators. The system consists of a central oscillator (a hub) connected to a number $N$ of peripheral units (the leaves; Fig. 1), which differ from the hub due to parametric mismatching.

Figure 2: Remote synchronization in a star network. (a) Representative XY plot between the phases of two leaves, denoting near-perfect phase locking between them. (b) Representative XY plot between the phases of the hub and one of the leaves, denoting the absence of synchronization. The phase $\theta$ is calculated from the state variables $x$,$y$ as $\theta=\tan^{-1}(y/x)$

The dynamics of the hub are described by: \begin{equation} \begin{array}{lll} \dot{x}_\textrm{H}= x_\textrm{H}-\omega_\textrm{H} y_\textrm{H} -x_\textrm{H}(x_\textrm{H}^2+y_\textrm{H}^2)+\frac{\sigma}{N}\sum\limits_{j=1}^N (x_j-x_\textrm{H})\\ \dot{y}_\textrm{H}=\omega_\textrm{H} x_\textrm{H}+ y_\textrm{H} -y_\textrm{H} (x_\textrm{H}^2+y_\textrm{H}^2)+\frac{\sigma}{N}\sum\limits_{j=1}^N (y_j-y_\textrm{H}) \end{array} \end{equation} while those of a generic leaf $j$ (with $j=1,…,N$) are represented by: \begin{equation} \begin{array}{lll}\dot{x}_j= x_j-\omega_j y_j -x_j(x_j^2+y_j^2)+ \sigma (x_\textrm{H}-x_j)\\ \dot{y}_j=\omega_j x_j+ y_j -y_j (x_j^2+y_j^2)+ \sigma (y_\textrm{H}-y_j) \end{array} \end{equation}

Here, $x_\textrm{H}$ and $y_\textrm{H}$ ($x_j$ and $y_j$) denote the state variables of the hub (of the generic leaf $j=1,…,N$), $\omega_\textrm{H}$ ($\omega_j$) are the natural oscillation frequencies, and $\sigma$ is the coupling strength. The oscillators are characterized by a large mismatch between the natural oscillation frequency of the hub and that of the leaves. A typical scenario is illustrated when the leaves have approximately the same oscillation frequency, $\approx1$ (arbitrary units), while the hub has a frequency set to 2.5. Under remote synchronization, the peripheral units oscillate with the same phase, while their phase is uncorrelated with that of the hub, denoting the absence of synchronization with it. An example is shown in Fig. 2, which refers to a numerical simulation of a star-like network having $N=5$ leaves for a coupling strength set to $\sigma=0.6$. For stronger coupling, the hub and the leaves become entertained, and the network reaches global synchronization.

Figure 3: Remote synchronization in a star network: trends of the order parameters $r_\textrm{direct}$ and $r_\textrm{indirect}$ showing that, as the coupling strength is increased, the network behavior transverses regions of lack of synchronization (white), remote synchronization (red) and, eventually, reaches global synchronization (green; Bergner et al., 2012).

To investigate the behavior of the system at different coupling strengths, two order parameters can be considered, based on the measure of phase coherence between two generic units $i$ and $j$ \begin{equation} r_{ij}=\left | \langle e^{\iota [\theta_i(t)-\theta_j(t)]}\rangle_t \right | \end{equation} and averaging this quantity over all possible pairs between the hub and one of the leaves, yielding a measure of direct synchronization \begin{equation} r_\textrm{direct}=\frac{1}{N}\sum\limits_{i=2}^N r_{1i} \end{equation} or averaging over all the possible pairs formed by two leaves, yielding a measure of indirect synchronization \begin{equation} r_\textrm{indirect}=\frac{2}{(N)(N-1)}\sum\limits_{i=1,j>i}^N r_{ij} \end{equation}

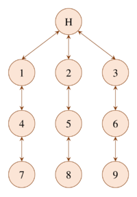
Figure 4: Tree (hierarchical) network with three branches, each comprising three levels, coupled to a mismatched central hub "H".

Both parameters $r_\textrm{direct}$ and $r_\textrm{indirect}$ are bounded in [0,1] with values close to zero (one) indicating absence (presence) of phase entrainment between the units considered. Their trends, shown in Fig. 3, clearly reveal three characteristic regions: as the coupling strength is increased from very low values, firstly absence of synchronization is observed, then a region of remote synchronization is encountered, and finally, a region is entered where all network nodes are synchronized. In the remote synchronization region, intricate modulation effects of the amplitude fluctuations allow the hub to maintain the synchronization between the leaves without becoming entrained with them; the presence of free amplitude is fundamental in order to allow relaying the information supporting remote synchronization, which is not obtained in its absence (Bergner et al., 2012).

Figure 5: Remote synchronization in a tree network with one root node and three branches, each with three nodes. A non-trivial pattern exists with two windows of remote synchronization (red; Karakaya et al., 2019).

The occurrence of remote synchronization is not confined to star-like configurations, but is also consistently observed in complex networks having random topologies; its characterization in these more general structures requires appropriate formalisms to handle the less straightforward inference of remoteness (Gambuzza et al., 2013). Even in deterministic structures, such as trees, remote synchronization may engender non-trivial behaviors such as counterintuitively fading out after its onset and later reappearing in a second window as the coupling strength is increased from very low settings (Karakaya et al., 2019). An example of such a non-trivial pattern of appearance and fading for a tree network with one root node and three branches (Fig. 4), each containing three cascaded nodes (Karakaya et al., 2019), is visible in Fig. 5: here, two windows of remote synchronization emerge, one for low levels of coupling which then fades out, and a second one, from which the system evolves directly towards a globally-synchronized state. Effectively, the coupling strength acquires a non-monotonic influence.

In similar structural arrangements (i.e., star-like networks with a mismatched hub or random topologies of heterogeneous units), wherein the units are chaotic rather than periodic, then another phenomenon related to remote synchronization can appear. This phenomenon is referred to as synchronization by dynamic relay or relay synchronization (Fischer et al., 2006; Banerjee et al., 2012; Gambuzza et al., 2016). Similarly to remote synchronization in Stuart-Landau networks, also under relay synchronization units which are not directly connected may display a stronger level of synchronization compared to the unit that acts as a dynamic relay supporting their synchronization. However, unlike remote synchronization, this is often the strongest form of synchronization allowable for the structure as, even for higher coupling strengths, the network is effectively barred from reaching global synchronization.

On the other hand, the case of Kuramoto-Sakaguchi units in star-like configurations and networks with hubs was investigated by Vlasov and Bifone (2017), who showed that, while a hub can be instrumental in enabling remote synchronization, in the presence of a synchronizing mean field it may also act to remotely desynchronize oscillators. Notably, this result underlines the generative potential of remote synchronization phenomena in a general sense, exemplifying that they may not only support, but even hinder the establishment of global synchronization.

[edit] Remote synchronization in networks of homogeneous oscillators

Nicosia et al. (2013) reported the presence of remote synchronization in systems of homogeneous oscillators coupled through networks endowed with symmetries. In their study, they considered a network of identical Kuramoto-Sakaguchi oscillators and found that remotely-synchronized nodes acquire identical phases as a consequence of the presence of symmetries in the coupling network topology: symmetric nodes, i.e., nodes whose permutation leaves unchanged the system equations, have the same phase, despite them not being directly connected. Symmetries in the structure are fundamental for the emergence of this type of remote synchronization and, for this reason, remote synchronization in networks of homogeneous oscillators can be considered as a particular case of cluster synchronization (Pecora et al., 2014). In cluster synchronization, in fact, the units of a network split into clusters with coherent behavior, whereas oscillators from different clusters have distinct behaviors, according to a pattern which is ultimately determined by the symmetries of the structure. In such a framework, clusters formed by units not connected to each other may also form, thus providing an example of remote synchronization induced by the presence of cluster synchronization. However, this is not the only possible scenario, and remote synchronization may also be mediated by an ensemble of nodes with incoherent behavior (Zhang et al., 2017). Also, in this case, it is the structure of the network, and, in particular, the presence of symmetries, which is the critical ingredient for observing remote synchronization.

The mechanisms underlying remote synchronization have been used by Gambuzza et al. (2019) to design a control strategy for synchronizing subgroups of network nodes. They have considered an arbitrary subgroup of nodes in a network and proven that they can be synchronized if the original topology is perturbed by adding links such that the target nodes have the same neighborhood. In this way, a degree of symmetry is induced in the new network (formed by the original structure and the control layer) and remote synchronization may arise if a neighborhood with a large enough cardinality is considered.

[edit] Remote synchronization of amplitude fluctuations

Figure 6: Non-linear electronic oscillator, including a ring resonator and two saturating integrators (top), based on a field-programmable analog array (FPAA), with 32 nodes wired as a ring (bottom; Minati, 2014)

Within the realm of inhomogeneous oscillators, the cases considered thus far pertain to situations of large, ab initio mismatching of specific nodes based on the topological features of their connections; namely, higher natural frequency in the hubs. A different, and pervasive, situation is when parametric mismatches are relatively small, e.g., $\approx1\%$, and unrelated to the topological features. In this context, it is possible to consider elementary structures with a high level of symmetry, such as rings, and evaluate the emergence of possibly complex synchronization patterns, via symmetry-breaking effects introduced by the mismatches.

Such a situation was considered, numerically and experimentally, for example by Minati (2015) with regards to a directed ring wherein each node is a simple electronic system, effectively a ring oscillator onto which two integrators and overlaid; at the output of these, saturation occurs, representing the only form of non-linearity present in the system (Fig. 6). As a function of the coupling strength between adjacent nodes, three regions are, again, observed: fully-developed chaoticity, associated with gradually-decaying synchronization along the ring, quasi-periodic oscillation, associated with complete global synchronization and, at the interface between the two, a “weaker” form of chaoticity. In the latter region, phases are globally entrained, but amplitude fluctuations are only partially synchronized: close evaluation of the corresponding synchronization pattern reveals not only cluster synchronization, but also a form of remote synchronization, whereby the decay with distance becomes non-monotonic. Accordingly, apparently preferential inter-dependencies are spontaneously developed around a certain distance, $\approx8$ nodes in the context of a ring with $N=32$ elements. Notably, when thresholded at a suitably sparse level, the resulting synchronization networks have a well-evident aspect of small-world organization (Fig. 7).

Detailed analysis of the system dynamics using information-theoretical methods, simplified models, and auxiliary systems revealed that this phenomenon is related to an emergent interplay between two frequency bands, effectively side-based of a carrier frequency. The network self-organizes in such a manner that each node acts both as a filter with a given phase response and as a non-linear relay, thus opening the way to interference effects. Such effects are readily visible considering a simplified model consisting of a chain wherein each node is represented by

Figure 7: Example of emergent small-world synchronization architecuture, for two different parameter setting combinations (left, right; Minati, 2014)

\begin{equation} \begin{array}{lll} \frac{\textrm{d}v_{1}}{\textrm{d}t}&=2\pi F(G_4v_4-v_1)\nonumber\\ \frac{\textrm{d}v_{2}}{\textrm{d}t}&=2\pi F(G_1v_{\textrm{o}}-v_2)\nonumber\\ \frac{\textrm{d}v_{3}}{\textrm{d}t}&=\Gamma(Kv_{\textrm{o}},v_3)\\ \frac{\textrm{d}v_{4}}{\textrm{d}t}&=2\pi F(G_2v_2+G_3v_3-v_4)\nonumber \end{array} \end{equation} where the non-linearity is represented by \begin{equation} \Gamma\left(x,y\right)=\textrm{R}\left(x\right)\textrm{H}(V_{\textrm{s}}-y)-\textrm{R}\left(-x\right)\textrm{H}(V_{\textrm{s}}+y) \end{equation}

Figure 8: Spectral features of the activity at two points along the simplified model chain, namely $j=6$ (left) and $j=10$ (right; Minati et al., 2018)

where the Heaviside step function $\textrm{H}(x)=1\textrm{ for }x>0\textrm{, }0\textrm{ for }x\le0$ and the ramp function $\textrm{R}(x)=x\textrm{H}(x)$; furthermore, $v_{\textrm{o}}=G_5v_1+G_{\textrm{i}}v_{\textrm{i}}$, and where $v_{\textrm{o}}$ and $v_{\textrm{i}}$ are, respectively, the output and input signals. To reproduce remote synchronization, a recording from a node in the full-system is supplied to the initial node of a chain with $N=10$ stages, and $G_1=-3.59$, $G_2=-2.82$, $G_3=-0.884$, $G_4=-2.94$, $G_5=0.114$, $G_{\textrm{i}}=0.604$, $F=2\textrm{ kHz}$, $K=0.091\ \mu\textrm{s}^{-1}$ and $V_{\textrm{s}}=4.7\textrm{ V}$. One observes that at an intermediate distance from the beginning, i.e. $j=6$, there is a complete obliteration of a low-frequency component at $\approx1.5$ kHz, which is largely responsible for the observed amplitude fluctuations and is later spontaneously recovered via demodulation (Fig. 8): at the point of “synchronization dip”, the synchronization information is still present, but it is modulated into the higher frequency sideband at $\approx4.5$ kHz, hence concealed to all measures except generalized synchronization, non-parametric causality measures, and other suitably abstracted analyses (Minati et al., 2018). It appears plausible that the emergence of complex patterns via remote synchronization may be a pervasive feature in networks of weakly mismatched nodes, and this example calls for further investigation into possibly general as well as system-specific aspects.

[edit] Open problems and perspectives

From a theoretical point of view, a comprehensive understanding of the microscopic mechanisms underlying remote synchronization remains an open issue. It is also unsolved whether a single mechanism common to the different forms of remote synchronization here discussed is ultimately to be expected, or different causes should be ascribed to the distinct manifestations of the phenomenon and, if so, whether these can be grouped in any kind of classes. In the case of networks of homogeneous oscillators, the presence of symmetries is the primary element allowing for the onset of remote synchronization, but in networks of inhomogeneous oscillators, symmetries are not fundamental for observing the phenomenon which, on the contrary, seems to require an intricate interplay between structure and dynamics of the unit. In this latter scenario, the phenomenon consistently appears in random topologies with different densities of hubs, but the relationship of the extent of the phenomenon with the topological features of the network is still under investigation. Although significant results linking remote synchronization and correlated neuronal activities in the brain have been already obtained (Hövel et al., 2018; Vuksanović & Hövel, 2014), further investigation of this aspect is still required and has a high potential. Possible engineering applications of remote synchronization are also beginning to be considered.

[edit] References

[edit] Recommended Reading

[edit] See also

Brain, Burst Synchronization, Causality, Chain of Oscillators, Desynchronization, Fluctuations, Kuramoto Model, Oscillators, Periodic orbit, Phase Model, Pulse Coupled Oscillators, Quasi-periodic, Small-world, Symmetry breaking, Synchronization, Synchronization of Chaotic Oscillators, Synchrony Measures, Weakly Coupled Oscillators.



Download as ZWI file | Last modified: 12/24/2021 09:48:37 | 11 views
☰ Source: http://www.scholarpedia.org/article/Remote_synchronization | License: CC BY-SA 3.0

ZWI signed:
  Encycloreader by the Knowledge Standards Foundation (KSF) ✓[what is this?]